Page 72 - 教師天地-第219期V6.9
P. 72
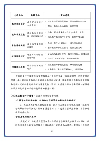
支持面向 具體策略 實施建議
善用官方學習平 • 建立校內資源導覽網站,整合各類平台入口
數位資源整合
台與資源 • 開設「數位工具大補帖」教師研習
建 立 數 位 學 習 社 • 推動「AI 教學實踐工作坊」,每月一主題
教師專業成長
群,促進經驗分享 • 設立教師數位教學工作站,提供即時支援
包 含 說 明 會 與 配 • 舉辦「親子 AI 體驗日」,消除家長疑慮
家長溝通機制
套措施 • 製作數位學習家長指南,提供支持策略
師生共同研訂 AI • 透過班級共創工作坊,制定合理的 AI 使用公約
使用規範制定
使用準則 • 設計 AI 使用反思表,促進自我監控
結 合 各 處 室 規 劃 • 建立數位學習意見信箱,即時收集反饋
回饋優化機制
建置 • 定期舉行「數位教學體檢日」,調整策略
學校的支持不僅體現在硬體配備上,更需要營造一個鼓勵創新、允許嘗試的
環境。各校需要擬定相應的教師數位專業培訓計畫,鼓勵教師分享數位學習經驗
和見解,提升教學成效並促進專業成長。同時,也要關注數位落差問題,確保每
位學生都能平等地享受科技帶來的教育紅利。
(四)數位教育的守護者:安全與倫理的堅實防線
AI 教育的便利與挑戰:教師如何守護學生的數位安全與倫理
AI 工具為教育帶來創新與便利,但同時也伴隨著資訊正確性、隱私安
全與學術倫理等挑戰。教師不僅要善用 AI,更需指引學生安全、負責任地
使用這些技術。
資訊真偽與批判思考
生成式 AI 雖能產生豐富內容,但可能包含錯誤或虛假資訊。因此,教
師應培養學生的資訊辨識力,例如透過「資訊真偽大挑戰」等活動,引導學
69

